mib-2 OBJECT IDENTIFIER ::= { mgmt 1 }
system OBJECT IDENTIFIER ::= { mib-2 1 }
interfaces OBJECT IDENTIFIER ::= { mib-2 2 }
at OBJECT IDENTIFIER ::= { mib-2 3 }
ip OBJECT IDENTIFIER ::= { mib-2 4 }
icmp OBJECT IDENTIFIER ::= { mib-2 5 }
tcp OBJECT IDENTIFIER ::= { mib-2 6 }
udp OBJECT IDENTIFIER ::= { mib-2 7 }
egp OBJECT IDENTIFIER ::= { mib-2 8 }
transmission OBJECT IDENTIFIER ::= { mib-2 10 }
snmp OBJECT IDENTIFIER ::= { mib-2 11 }
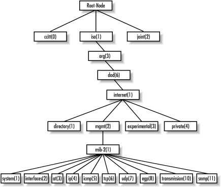
mib-2 is defined as
iso.org.dod.internet.mgmt.1, or
1.3.6.1.2.1. From here, we can see that the
system group is mib-2
1, or 1.3.6.1.2.1.1, and so
on. Figure 2-4 shows the MIB-II subtree of the
mgmt branch.

Copyright © 2002 O'Reilly & Associates. All rights reserved.