
The definition of an object in SMIv2 has changed slightly from SMIv1. There are some new optional fields, giving you more control over how an object is accessed, allowing you to augment a table by adding more columns, and letting you give better descriptions. Here's the syntax of an object definition for SMIv2. The changed parts are in bold:
<name> OBJECT-TYPE
SYNTAX <datatype>
UnitsParts <Optional, see below>
MAX-ACCESS <See below>
STATUS <See below>
DESCRIPTION
"Textual description describing this particular managed object."
AUGMENTS { <name of table> }
::= { <Unique OID that defines this object> }
Table 2-3 briefly describes the object definition
enhancements made in SMIv2.
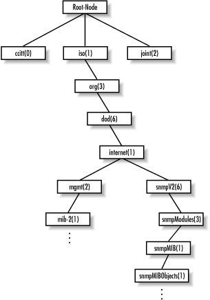
SMIv2 defines a new trap type called NOTIFICATION-TYPE, which we will discuss later in Section 2.6.7, "SNMP Notification". SMIv2 also introduces new textual conventions that allow managed objects to be created in more abstract ways. RFC 2579 defines the textual conventions used by SNMPv2, which are listed in Table 2-4.
| Textual Convention | Description |
|---|---|
DisplayString |
A string of NVT ASCII characters. A DisplayString can be no more than 255 characters in length. |
PhysAddress |
A media- or physical-level address, represented as an OCTET STRING. |
MacAddress |
Defines the media-access address for IEEE 802 (the standard for local area networks) in canonical[11] order. (In everyday language, this means the Ethernet address.) This address is represented as six octets. |
TruthValue |
Defines both true and false Boolean values. |
TestAndIncr |
Used to keep two management stations from modifying the same managed object at the same time. |
AutonomousType |
An OID used to define a subtree with additional MIB-related definitions. |
VariablePointer |
A pointer to a particular object instance, such as the ifDescr for interface 3. In this case, the VariablePointer would be the OID ifDescr.3. |
RowPointer |
A pointer to a row in a table. For example, ifIndex.3 points to the third row in the ifTable. |
RowStatus |
Used to manage the creation and deletion of rows in a table, since SNMP has no way of doing this via the protocol itself. RowStatus can keep track of the state of a row in a table, as well as receive commands for creation and deletion of rows. This textual convention is designed to promote table integrity when more than one manager is updating rows. The following enumerated types define the commands and state variables: active(1), notInService(2), notReady(3), createAndGo(4), createAndWait(5), anddestroy(6). |
TimeStamp |
Measures the amount of time elapsed between the device's system uptime and some event or occurrence. |
TimeInterval |
Measures a period of time in hundredths of a second. TimeInterval can take any integer value from 0-2147483647. |
DateAndTime |
An OCTET STRING used to represent date-and-time information. |
StorageType |
Defines the type of memory an agent uses. The possible values are other(1), volatile(2), nonVolatile(3), permanent(4), andreadOnly(5). |
TDomain |
Denotes a kind of transport service. |
TAddress |
Denotes the transport service address. TAddress is defined to be from 1-255 octets in length. |
[11]Canonical order means that the address should be represented with the least-significant bit first.
Copyright © 2002 O'Reilly & Associates. All rights reserved.